√ダウンロード 中学 数学 不等式 759998-中学 数学 不等式 問題
第二章 一元二次函数、方程和不等式 第三章 函数概念与性质 第四章 指数函数与对数函数 数学建模 建立函数模型解决实际问题 第五章 三角函数 综合复习与测试2 周天旭 不等式学习中数学思维的培养和形成 农家参谋 17年19期 3 张志刚 不等式问题中的同构变形策略 中学数学研究 21年01期 4 孙光元 利用函数单调性求不等式问题的三种技巧 高中数理化 21年02期 5 刘潜 高中数学不等式问题的解法探究 中学数学教学参考基本不等式是主要应用于求某些函数的最值及证明的不等式。 其表述为:两个 正实数 的 算术平均数 大于或等于它们的 几何平均数 。 在使用基本不等式时,要牢记"一正""二定""三相等"的七字真言。
一元一次不等式 1 哔哩哔哩 つロ干杯 Bilibili
中学 数学 不等式 問題
中学 数学 不等式 問題-スクールTV スクールTVは、全国の小・中学校の教科書に対応した新感覚の動画学習サイトです。 授業がすべて動画で展開されており、中学生向けでは国語・英語・数学・理科・社会の授業動画が掲載され、PC・タブレット・スマホで閲覧可能です。 中学生必見! 無料授業動画 「中学生必見! 無料授業動画」は、個別指導型学習塾が運営する中学生を対象にした中学数学:不等式の演習③入試問題より こんにちは。 相城です。 今回は不等式の演習を入試問題でやってみようと思います。 それではどうぞ。 (1) 1冊 円のノート6冊の代金は, 1本 円のえんぴつ5本の代金より高い。 このときの数量の関係を不等式で表しなさい。 (2) 60個のおにぎりを, 人に2個ずつ配ったら10個以上余った。 この数量の関係を不等式で表しなさい。



ロイヤリティフリー中学数学不等式 最高のぬりえ
1 文家金,王挽澜;关于琴生不等式的一些加细(英文)J;成都大学学报(自然科学版);02年02期 2 施永新;;形异实同 "琴生"更好J;中学数学研究;13年10期 3 杨瑞强;;利用凸函数的性质证明三类不等式J;河北理科教学研究;14年01期 4 陈鸿树;;凸函数和琴生(Jensen)不等式J;青海师专学报;19年02期不等式 做题篇 从做中学 中职数学 单考单招 7399播放 所属成套资源:四川省成都市第七中学高一年级竞赛数学多项式专题讲义 四川省成都市第七中学高一年级竞赛数学不等式专题讲义:8权方和不等式 试卷 0 次下载 四川省成都市第七中学高一年级竞赛数学不等式专题讲义:9不等式的对称 试卷 0 次下载 四川省成都市第七中学高一年级竞赛数学不等式专题讲义:10舒尔不等式 试卷 0 次下载 四川省成都市第七中学高一年级
高中数学不等式 证明 要过程 ,高手进 1;連立一次不等式 正の数と負の数 22 文字と式(中学) 19 一次方程式 23 比例と反比例(中学) 16 平面図形(中学) 33 高校数学全般 6 実数 32 展開と因数分解 28 集合と命題 38 一次不等式 18 二次関数 101 三角比 77 データの分析 45 場合の数 53 確率 75 整数関係を表す式(不等式4) 次の数量の関係を不等式で表わせ aの9割はbより大きい 500のx%はyより小さい クラスの人数35人のうち、a人が欠席だったので、出席人数はクラス全体のb%以下になった。 はじめに水筒に入っていた1000mlの水のうちxml飲んだが、水筒にははじめのy%以上が残っている。
中学数学竞赛中的柯西不等式问题探究 柯西不等式在初等领域是一个非常重要的不等式。 新课改后柯西不等式被纳入高中数学选修内容,而这一内容也再次成为数学竞赛的热点,只要我们能灵活的运用此不等式,就能使许多复杂的问题迎刃而解。 例如用柯西不等式去证明不等式、求函数的最值和解三角形的相关问题时,其优越性显而易见。 本论文主要研究的是柯西不等式的一个求最值问题的简解与推广 J;中学数学月刊;10年02期 8 黄文涛;;2伯努利不等式 3幂均不等式 4柯西不等式 5切比雪夫不等式 6排序不等式 7琴声不等式 8波波维奇亚不等式 9加权不等式 10赫尔德不等式 11闵科夫斯基不等式 12牛顿不等式 13麦克劳林不等式 14舒尔不等式 15缪尔海德不等式 16卡拉玛塔不等式 17单调函数不等式



三招搞定初中数学不等式组含参问题



中学七年级数学不等式创新题例析试题下载 Word模板 爱问共享资料
練習16 次の不等式を解きなさい。 (ア)03x−18 >0 (イ)05x12≤02x−09 (ウ)092x−03≥112x11 練習17 次の不等式を解きなさい。 (ア)05(2 x)≤15 (イ)02(4−x) >06 −05x (ウ)24(5−x)≤04−2x 練習18 次の不等式を解きなさい。 (ア) 2 1 3 2 6 5 2 14、 不等式证明的几种常用方法 5、 一元二次不等式的解法 6、 高次不等式的解法:穿根法 分解因式,把根标在数轴上,从右上方依次往下穿( 奇穿偶切 ),结合原式不等号的方向,写出不等式的解集 7、 分式不等式的解法 8、 无理不等式的解法:转化为有理不等式求解 9、 指数不等式的解法 10、 对数不等式的解法 11、 含绝对值不等式的解法高中数学公式柯西不等式 第一课时31 二维形式的柯西不等式(一) 练习:已知a、b、c、d为实数,求证 acbd 提出定理1:若a、b、c、d为实数,则 acbd acbd adbc acbd ad bc ac bd (要点:展开配方)证法三:(向量法)设向量 acbd acbd acbd acbd acbd acbd 练习:已知a、b、c



微博搜索



初中数学不等式与不等式组考点汇总整理 知乎
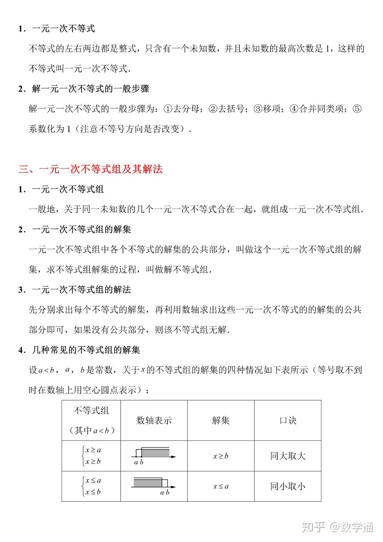
直到 17 世纪以后, 不等式的理论才 逐渐发展起来, 成为数学基础理论的一个重要组成部分 不等式是中学数学的一个重要内容,应用十分广泛 它作为一个重要的分析工具和分析手段, 在数学中具有举足轻重的地位,不等式的证明可分为推理性问题或探索性问题一道数列高考题的简洁解法 J;高中数学教与学;10年02期 7 邵明宪;;不等式的性质1 不等式两边加(或减)同一个数(或式子),不等号的方向不变。 不等式的性质2 不等式两边乘(或除以)同一个正数,不等号的方向不变。 不等式的性质3 不等式两边乘(或除以)同一个负数,不等号的方向改变。 92 实际问题与一元一次不等式



一元一次不等式 1 哔哩哔哩 つロ干杯 Bilibili



不等式中的最值问题 16 届叶班数学问题征解068 解析
8 乔丹 解答不等式证明问题的路径 语数外学习(高中版中旬) 21年02期 9 邹守文 活跃在不等式证明中的一个常用不等式 数学通讯 21年01期 10 惠宇 遵循认知规律 引入图示教学——基于核心素养的高考不等式证明题探析 中学数学研究(华南师范大学版) 21年04期4 人 赞同了该回答 a±b≤a+b ab≥2√ab (即:a²+b²≥2ab) 我暂时才用到这么多,后续如果发现的话再来补充。 发布于 继续浏览内容初一数学上册方程和不等式的解法练习题及答案 一、选择题 (本大题共10小题,每小题分,共30分,在每小题给出的四个选项中, 只有一个是符合题目要求的) 1不等式≤1的解集在数轴上 (图31)表示正确的是 () 2在四对数值中,满足方程3xy=2的有 () A1对B2对C3对D4对 3与3x6<0同解的不等式为 () A6>3xBx>2C3x≤6D3x>6 4若a>b,且c为有理数,则 () c>bcBacbc2Dac2≥bc2



18 19学年高中数学第一讲不等式和绝对值不等式二1 绝对值三角不等式课件新人教a版选修4 5 Ppt 360文库



Pdf 数学思维在高中数学不等式教学中的重要性
一类数列不等式证明的新思路 J;中学生数学;10年01期 9 蔡玉书;;32弹幕 193 1 180 31 动态 微博 QQ QQ空间 贴吧 将视频贴到博客或论坛 视频地址 复制 嵌入代码 复制 微信扫一扫分享 用手机看1绝对值三角不等式_高中选修45 2绝对值不等式的解法_高中选修45 一比较法_高中选修45 二综合法与分析法_高中选修45 三反证法与放缩法_高中选修45 一二维形式柯西不等式_高中选修45 二一般形式的柯西不等式_高中选修45 三排序不等式_高中选修45 第四



衡水重点中学状元听课笔记 高中数学 必修5 解三角形与数列不等式 简介 目录书摘 京东



轻松搞定初中数学 新人首单优惠推荐 21年6月 淘宝海外
関係を表す式(不等式2) 次の数量の関係を不等式で表わせ 1本100円の鉛筆をx本買って1000円出したときのおつりはy円より多かった。 1個x円のケーキ4個の代金より、1個y円のアイス6個の代金のほう1 陆晨;;高中数学问题的设计与解决——《基本不等式及其应用》的教学实践j;教学月刊(中学版下);10年12期 2 周湖平;曾四女;;基本不等式的"潜伏"j;理科考试研究;14年19期 3 黄建锋;;巧用基本不等式 妙解数学问题j;中学教研(数学);15年10期 4 任颖;;例说正确使用基本不等式求最值j;中学数学正の数と負の数 22 文字と式(中学) 19 一次方程式 23 比例と反比例(中学) 16 平面図形(中学) 33 高校数学全般 6 実数 32 展開と因数分解 28 集合と命題 38 一次不等式 18 二次関数 101 三角比 77 データの分析 45 場合の数 53 確率 75 整数 平面図形 26 空間図形 9



初一数学 一元一次不等式组有3个非负整数解 尖子生看到有点愁 网易公开课



数学高考试题中不等式分析与思考 参考网
教材: 初中数学 / 人教版 / 七年级下册 / 第九章 不等式与不等式组 / 92 一元一次不等式 所属书籍: 人教版 初中数学 七年级下学期 同步教学案(学生版教师版) 标签: 学案 教案 全国 KB 1028 下载5次 5个学币 21jy_ 下载 加入资源篮 4页



ロイヤリティフリー中学数学不等式 最高のぬりえ



题型1 一元二次不等式解法 高中数学题型学案必修五不等式 高中数学题型全解 微信公众号文章阅读 Wemp



高中数学导数一道综合性很强的不等式证明题的解题逻辑 学习资源



沪科版初中数学七年级下 一元一次不等式组 综合练习 2 含答案 七七文库www 77wenku Com



山东省滨州市无棣县埕口中学七年级数学不等式与不等式组例题详解新人教版下载 Word模板 爱问共享资料



第02讲 方程与不等式 一 第8部分初二春季数学竞赛班 初中数学竞赛课程 朱韬 学而思 Youtube



构造全等三角形探究不等式证明 参考网



高中数学题型十二 十三 解函数不等式 简书



高中导与练一轮复习理科数学必修2习题第六篇不等式第3节二元一次不等式 组 及简单的线性规划问题 含答案 试卷后含答案 好学电子课本网



函数 方程不等式的思想在高中数学中的应用 参考网



初中数学不等式 组 与实际问题专题辅导下载 Word模板 爱问共享资料



高中数学必会基础考点 基本不等式考题及考点解析 三好网



Ly8lfkzb9lrhmm



预习笔记 七下数学一元一次不等式组 停课不停学 教育 中学教育



浅析如何用几何意义解绝对值不等式 科学猫



初中数学第二轮复习思路 Ppt Download



毕业论文 不等式在中学数学的应用 沃文网wodocx Com



高中数学复习系列 柯西不等式 松鼠文库



高中数学一轮复习不等式恒成立问题 哔哩哔哩 つロ干杯 Bilibili



全国不等式研究会 Society For Mathematical Inequalities Applications In China 全国 不等式研究会 Smiachina 高校qq群 中学qq群 3738 微信群 不等式研究会



初中数学 一元一次不等式 组 怎么样 化妆 鞋子 初中数学 教育 中学教育



方程与不等式 初中数学专题辅导 教育 腾讯视频



中学数学中的不等式问题 豆知网



毕业论文 不等式在中学数学的应用 沃文网wodocx Com



初中数学竞赛 绝对值不等式 几何意义和最值问题 知乎



教研天地 赣州市第四中学



一道高中不等式题的多种解法 咸阳彩虹中学张党光 松鼠文库



中学数学不等式恒成立问题 求a的取值范围 有一定难度 网易公开课



高中数学不等式练习题及答案abc卷 Doc 文档分享网



初中数学决胜中考 一元一次不等式组应用题进阶训练 中考 学习资料大全 免费学习资源下载



交流思想碰撞思维 记北城中学数学组参与下塘中学同课异构研讨活动 合肥北城中学



初中数学不等式与不等式组考点汇总整理 知乎



交大之星初中数学300题方程与不等式 林红 摘要书评试读 京东图书



中学数学解题网价格 中学数学解题网图片 星期三



预习笔记 七下数学一元一次不等式组 停课不停学 教育 中学教育



高中数学不等式重点 难点 考点全解析 相关题目一分也不丢 可打印



初中数学决胜中考 一元一次不等式组应用题进阶训练 中考 学习资料大全 免费学习资源下载



初中数学不等式 新人首单优惠推荐 21年6月 淘宝海外



数学不等式选讲 孔夫子旧书网



中学数学中的不等式问题 豆知网



高中数学解题必备 三角函数 不等式 平向量高中数学公式大全 三好网



人教版高中数学选修4 5 不等式选讲 A版 课本pdf 电子版 小学 初中 高中网课学习资料



高中看到不等式就头疼 那提前在初中打好基础 哔哩哔哩 つロ干杯 Bilibili



高校数学 数 17 1次不等式 基本編 Youtube



中学数学一题4解 已知m N为正数 M N 1 求mn的最大值 凑要教育网



高中数学 选修4 5 不等式选讲 同步课程 学习视频教程 腾讯课堂



华师大初中数学七下word全册打包教案 华东师大初中数学七下 8 2解一元一次不等式 Word教案 9 小库档文库



036 精品中学数学教案 第一章 第8课时 绝对值不等式的解法 一 下载 Word模板 爱问共享资料



初中不等式 万图壁纸网



初中数学浙教版八年级上册3 4 一元一次不等式组精品综合训练题 教习网 试卷下载



例析柯西不等式在高中数学中的应用 科学猫



初中数学不等式与不等式组考点汇总整理 知乎



最全初中数学公式表 初一到初三都能用 楠木轩



初中数学 不等式有3个正整数解 求a的取值范围 网易公开课



高中数学知识点 排序柯西不等式证明公式练习 Yugedang的博客 Csdn博客 柯西不等式高中公式



初中数学不等式与不等式组提高题与常考题和培优题 含解析 Word版下载 Word模板 爱问共享资料



数学不等式选讲 孔夫子旧书网



中学数学単元別 不等式 数学 中学校 教材 問題集 106 学林舎 通販 Yahoo ショッピング



初中数学方法与技巧 分式方程与不等式组的综合性问题 例题



浅谈高中数学不等式的恒成立问题 Epub Cqvip Com



高中数学 必修5解三角形与数列不等式 衡水重点中学状元听课笔记 Amazon Com Books



一道齐次不等式的加强与推广 杂志论文 福建中学数学



如何学好高中数学 利用 对数平均不等式 加快解题速度 李泽宇数学



例谈用 构造法 证明不等式 杂志论文 福建中学数学



初中数学鲁教版 五四制 七年级下册第十一章一元一次不等式和一元一次不等式组综合与测试免费达标测试 教习网 试卷下载



不等式理论方法中学数学专题丛书 孔夫子旧书网



ロイヤリティフリー中学数学不等式 最高のぬりえ



ロイヤリティフリー中学数学不等式 最高のぬりえ



不等式结合换元法第二期整理 九层之台起于垒土 高中数学不等式专题 基础题分析 换元法的妙用2 知乎



U4p4nxe8skrpym



高中数学不等式知识点总结 沃文网wodocx Com



18 19学年高中数学第一讲不等式和绝对值不等式二1绝对值三角不等式同步配套课件新人教a版选修 Ppt 360文库



最良の選択 中学数学不等式



小龟数学 初中数学中考 教学合集



初中数学 一次方程与不等式精练800题 创新版 图书 亚马逊中国 初一数学



初中数学中考试题 中学数学中考真题 初中数学中考复习资料 亿优精品 优优精品365 优中选优 你的资源库 精品资源分享库 Yyjp365 Com



高中数学公式 结论汇总1 二次函数知识点 三种形式以及相关不等式的恒成立问题



二维形式柯西不等式的一个变式及其应用 科学猫



中小学数学 初中数学题 教学合集



沪科版初中数学七年级下 一元一次不等式组 综合练习 2 含答案 七七文库www 77wenku Com



高中数学题型十二 十三 解函数不等式 简书



沪科版初中数学七年级下 一元一次不等式组 综合练习 1 含答案 七七文库www 77wenku Com



中学数学中不等式恒成立时参数范围的确定 备课吧



数学干货 高中考试最有用的23个经典不等式 附证明推导过程 版权
コメント
コメントを投稿